www.xfsh.cc
生活知识、生活服务
幸福生活
搜索
会员登录
|
会员注册
设为首页
|
加入收藏
|
在线留言
|
企业位置
|
手机站
首页
关于我们
商家展示
生活知识
幼儿园毕业季
电话手表
优惠券
社会保险
法律服务
更多
淘宝直播
迪超新商服
光伏新能源
客户服务
河南餐饮
新闻资讯
中国优选
首页
>>
淘宝直播
>>
相关知识与政策
>>
主播政策知识
>>
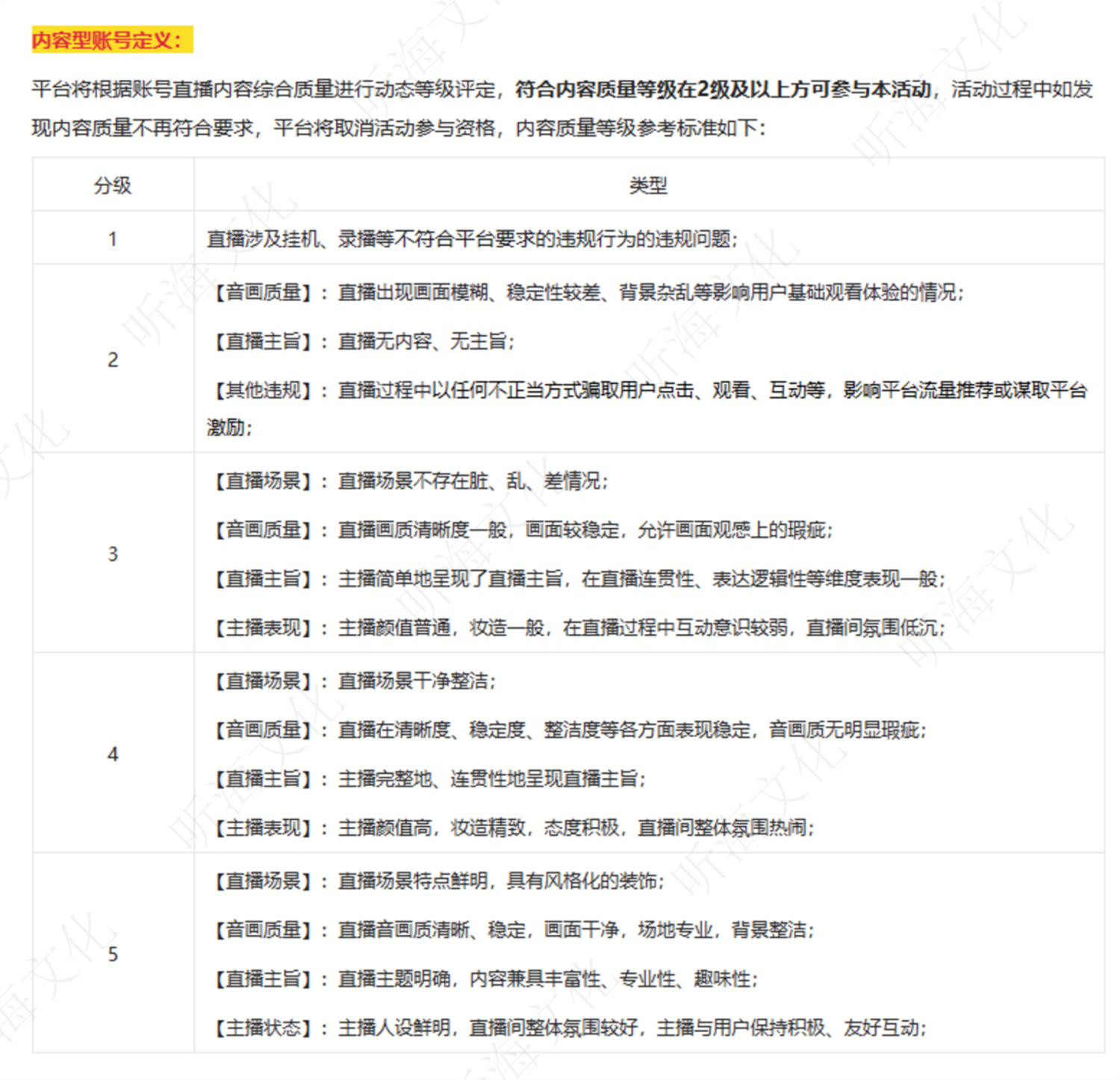
淘宝直播内容质量等级标准
淘宝直播
相关知识与政策
主播政策知识
商务BD经理
公司与项目介绍
详细内容
淘宝直播内容质量等级标准
上一篇
听海文化机构实力
下一篇
【第一步】淘宝主播注册流程
相关信息
淘宝主播合作流程
【第三步】淘宝直播资料审核过如何绑定
【第五步】淘宝直播正式开播须知
【第四步】淘宝主播试播注意事项
淘宝直播赛道定义
淘宝直播赛道系数查询表
【第二步】淘宝主播提审所需资料
收益计算方式及查询
【第一步】淘宝主播注册流程
最新评论
上一页
下一页
请先登录才能进行回复
登录
电话直呼
4000077114
03747333006
13271200121
在线留言
发送邮件
技术支持:
迪超网络
|
管理登录